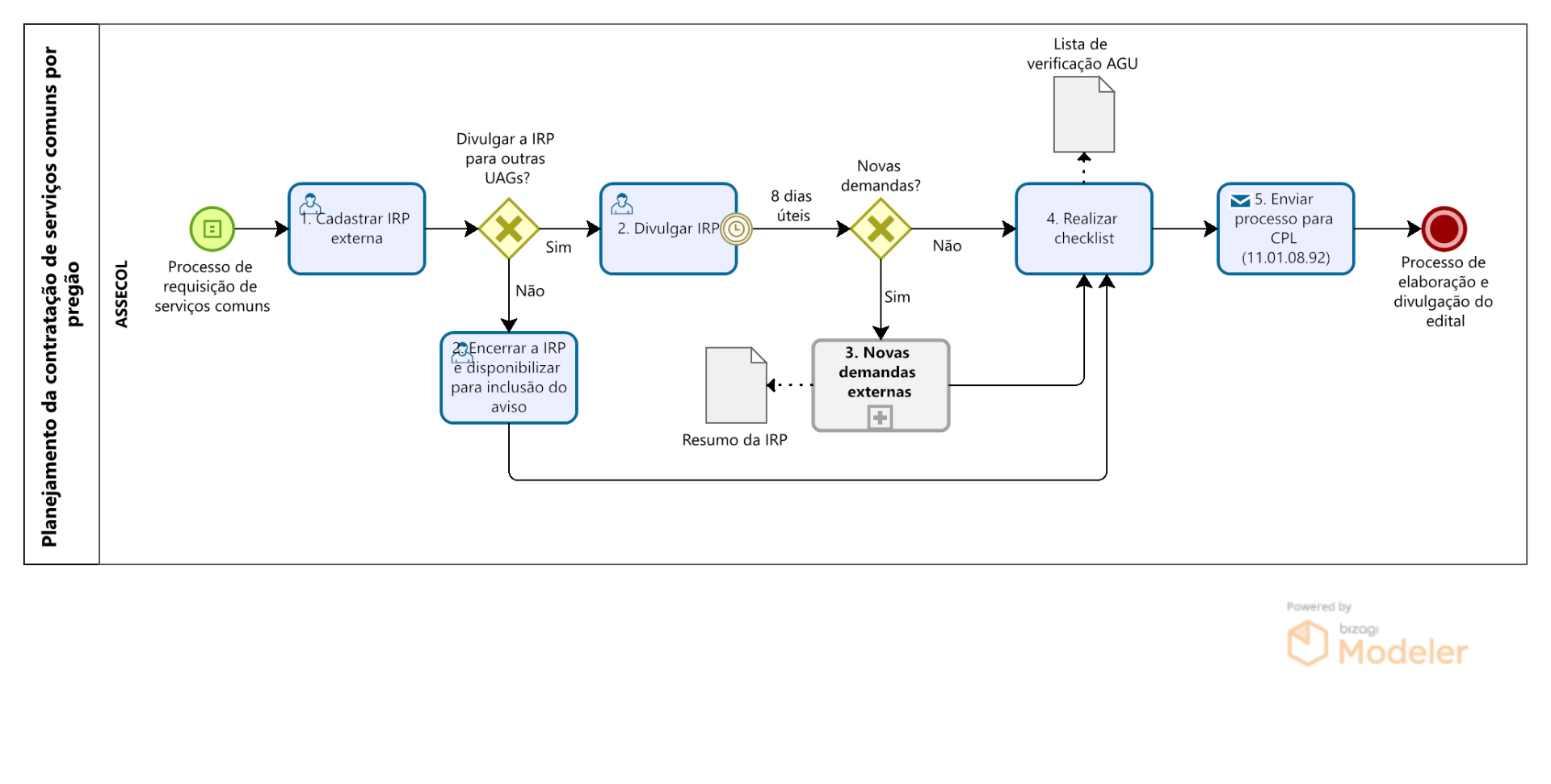
Página Inicial PRA_CAD_ASSECOL_03_Fluxo de planejamento da contratação de serviços comuns por pregão.png