Comissão Permanente de Licitação - CPL
por Gilmara - PRA
—
publicado
28/11/2023 15h32,
última modificação
08/08/2024 14h42
Setor responsável por gerenciar processos de compras e contratações de serviços no âmbito do Sistema de Registro de Preços - SRP, mediante geração de IRP, cadastramento de itens e gestão das participações.
Manuais e Fluxos
| Processos | Descrição dos Documentos | Link de acesso |
|
Elaboração e divulgação do edital e condução da sessão pública
|
Manual de Procedimentos - Elaboração e divulgação do edital e condução da sessão pública | Baixar |
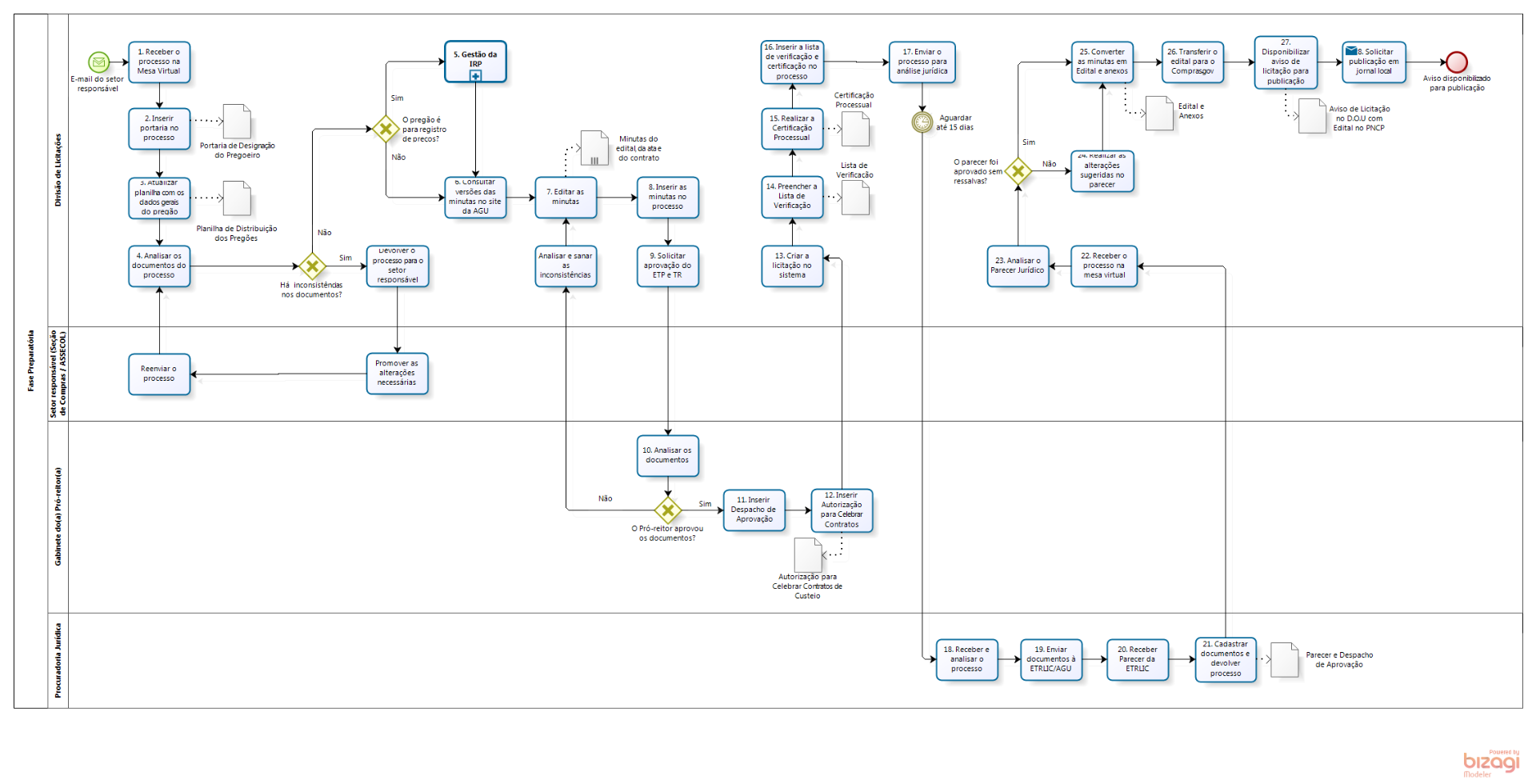
| Fluxo - Elaboração e divulgação do edital e condução da sessão pública - Fase preparatória | Baixar | |
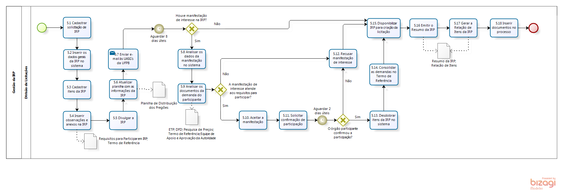
| Fluxo de Subprocesso - Gestão da IRP | Baixar | |
|
Seleção do fornecedor, formalização ARP
|
Manual de Procedimentos - Seleção do fornecedor e formalização ARP | Baixar |
| Fluxo da Divulgação do Edital e apresentação das propostas | Baixar | |
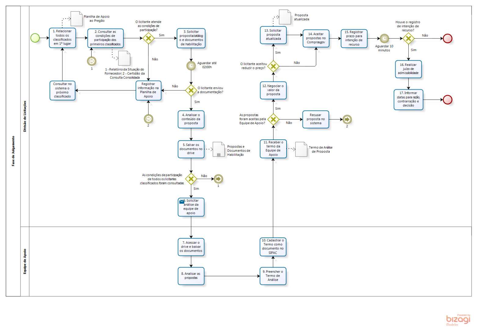
| Fluxo da Fase de Julgamento | Baixar | |
| Fluxo da Fase de Habilitação | Baixar | |
| Fluxo da Fase Recursal | Baixar | |
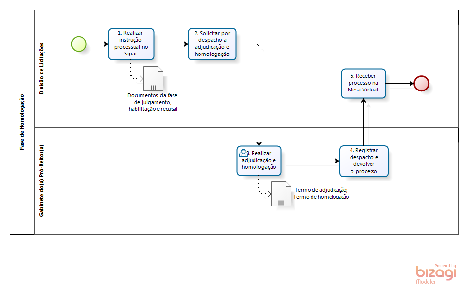
| Fluxo da Fase de Homologação | Baixar | |
| Fluxo da Fase de Julgamento no Sipac e Gestão das Atas | Baixar |

