Almoxarifado Central
O Almoxarifado Central mantém um estoque mínimo de itens para atendimento de demandas emergenciais dos diversos setores da Instituição, desta forma divulgamos todos os itens de material de consumo que constam em estoque.
Para solicitação, as requisições devem ser realizadas EXCLUSIVAMENTE através do SIPAC, conforme instruções no Manual. Todas as requisições devem apresentar justificativa clara sobre a necessidade. Requisições não justificadas serão devolvidas.
O atendimento das requisições pelo Almoxarifado Central obedecerá: aos critérios de disponibilidade do material em estoque, ao quantitativo já atendido através de requisições anteriores para a mesma Unidade e ao estoque mínimo para cada um dos itens. Desta forma, as requisições poderão ser total ou parcialmente atendidas.
Ao cadastrar uma requisição de material ao Almoxarifado Central, o requisitante deverá especificar o local de entrega dos materiais. Ao receber o material em sua Unidade, o requisitante deverá registrar o recebimento dos itens no SIPAC, conforme Manual.
Ressaltamos que as solicitações ao estoque do Almoxarifado Central deverão ser realizadas em casos excepcionais, visto que cada unidade deverá planejar suas demandas conforme calendário de compras previamente divulgado pela Pró-Reitoria de Administração (PRA).
Manual - Requisição de material ao Almoxarifado Central
| Identificação | Descrição do documento | Link de acesso |
|
Recebimento de material |
Manual de Recebimento e Distribuição de Materiais de Consumo (compra nacional) | Baixar |
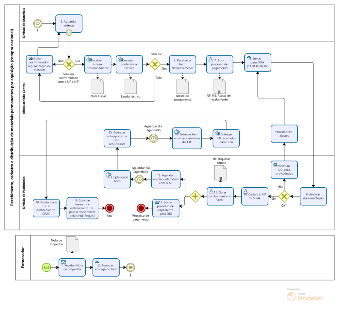
| Fluxo de Recebimento e Distribuição de Materiais de Consumo por Aquisição | Baixar | |
| Manual de Recebimento, Cadastro e Distribuição de Materiais Permanentes (compra nacional) | Baixar | |
| Fluxo de Recebimento, Cadastro e Distribuição de Bens Nacionais | Baixar | |
| Checklist para recebimento do material | Baixar | |
| Laudo técnico | Baixar | |
|
Logística de recebimento e distribuição de água mineral |
Manual de Logística de Recebimento e Distribuição de Água Mineral | Baixar |
| Fluxo de Logística de Recebimento e Distribuição de Água Mineral | Baixar | |
| Modelo de E-mail de Pedido de Água Mineral | Baixar |
Contato
Telefone: (83) 3216-7145
E-mail: almoxcentral@pra.ufpb.br

